欢迎光临中国城市环境卫生协会官方网站     

  |  EN
首页  > 研究  > 团体标准  > 标委会发文
关于对中国城市环境卫生协会团体标准《生活垃圾处理建(构)筑物恶臭气体收集设计标准》征求意见的函

来源:中国城市环境卫生协会秘书处

【字号:大 中 小 

  打印

分享:

1643360523147741.jpg


附件1

《生活垃圾处理建(构)筑物恶臭气体收集设计标准》

(征求意见稿)反馈意见表

1643360328435444.jpg

附件2


 

  

 1643357523939649.jpg


   

 1643357589191781.jpg

 

1643357645342362.jpg

1643357645774650.jpg

 

1643357876396680.jpg

1643357876256340.jpg

1643357876364833.jpg


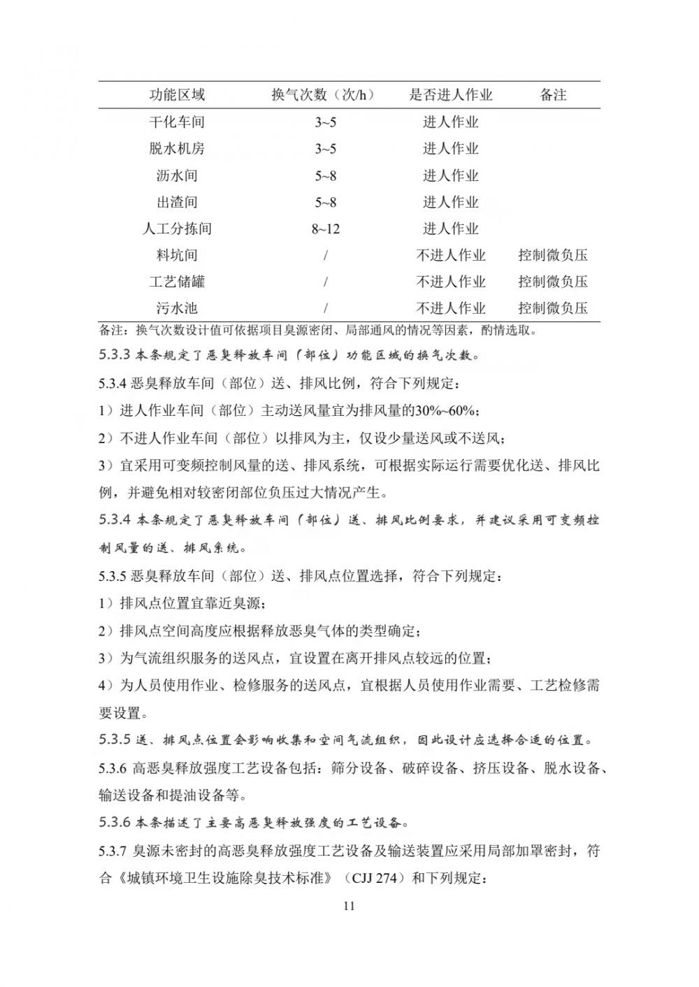
1643358084405865.jpg

1643358085676645.jpg

1643358085497144.jpg

1643358085697688.jpg

1643358085538101.jpg

 1643358565608550.jpg

1643358714341689.jpg

 

 

 

 

1643358747706849.jpg


1643358785636384.jpg

1643358832324216.jpg

1643358929604916.jpg1643358941863972.jpg1643358950671352.jpg

供稿:中国城市环境卫生协会标准化技术委员会




欢迎投稿:投稿邮箱news@caues.cn