欢迎光临中国城市环境卫生协会官方网站     

  |  EN
首页  > 研究  > 团体标准  > 标委会发文
关于对中国城市环境卫生协会团体标准《农村垃圾分类设施设置标准》征求意见的函

来源:中国城市环境卫生协会秘书处

【字号:大 中 小 

  打印

分享:

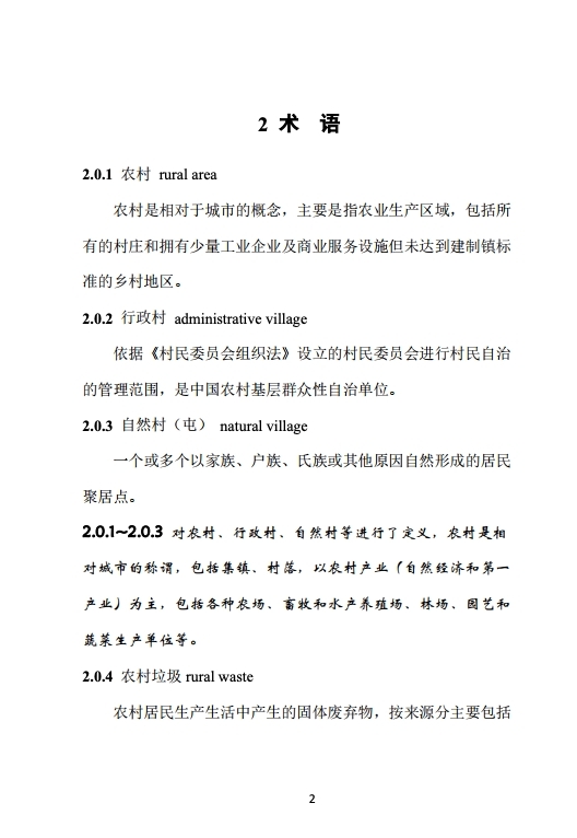
日前,中国城市环境卫生协会发布了关于对中国城市环境卫生协会团体标准《农村垃圾分类设施设置标准》征求意见的函,内容如下:

微信图片_20210106214701.jpg

附件1:

《农村垃圾分类设施设置标准》(征求意见稿)反馈意见表

条文编码

修改意见和建议

理由








































(此表可加页)

 

单位:                                                                                       专家(签名):                                                                      职务/职称:

联系电话:

2021年  月  日

 



 


微信图片_20210107210622.jpg

微信图片_20210107203822.jpg

微信图片_20210107205938.jpg微信图片_20210107210017.jpg

 


微信图片_20210107212339.jpg



微信图片_20210107204635.jpg

 



微信图片_20210107211215.jpg微信图片_20210107211714.jpg

 欢迎投稿:投稿邮箱news@caues.cn